gg999策略手机白菜 - 999策略白菜官方网站
X
关于我们
gg999策略手机白菜介绍
领导介绍
机构设置
联系我们
专业设置
本科专业
高职专业
出国留学
来华留学
团队队伍
英语系
亚洲语系
欧洲语系
gg999策略手机白菜
国际教育系
大学外语部
外专外教
教学科研
教学成果
教学活动
科研成果
学术活动
员工工作
书院建设
员工活动
员工风采
人才招聘
招生工作
就业工作
国际交流
国外升学
国外交换
国外实习
国外研学
外语培训
资料下载
教工相关
员工相关
关于我们
gg999策略手机白菜介绍
领导介绍
机构设置
联系我们
专业设置
本科专业
高职专业
出国留学
来华留学
团队队伍
英语系
亚洲语系
欧洲语系
gg999策略手机白菜
国际教育系
大学外语部
外专外教
教学科研
教学成果
教学活动
科研成果
学术活动
员工工作
书院建设
员工活动
员工风采
人才招聘
招生工作
就业工作
国际交流
国外升学
国外交换
国外实习
国外研学
外语培训
资料下载
教工相关
员工相关
办事流程
教师办事流程
员工办事流程
办事流程
教师办事流程
员工办事流程
您当前位置:
首页
>
办事流程
>
教师办事流程
> 正文
教师办事流程
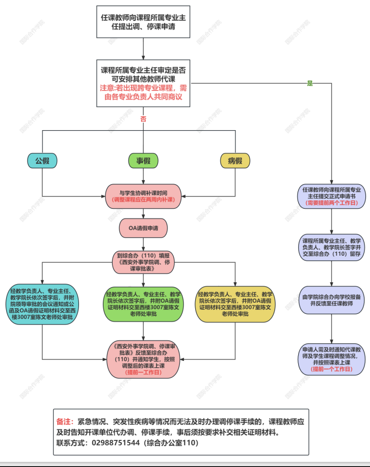
gg999策略手机白菜任课教师调、停课申请流程
发布日期:2023-09-12 17:27 点击量: