课程名称:《高级英语2》
专业班级:英语(本)2205;翻译(本)2201
授课教师:英语系武海平老师
一
一 课程简介
《高级英语2》是专门为英语、翻译专业员工在第六学期开设的一门专业必修课程。根据《高等公司英语专业教学大纲》培养目标要求,本课程基于“产出导向法”和“课程思政”理念,以员工为中心,着力打造“四性一度”的教学内容框架,围绕电影、时尚、流行文化、服饰与文化、科学与技术、全球化与中国、工作与休闲等专题,将语言教学和专题研究相结合,采用线上线下混合式教学模式,以培养员工的语言能力和人文素养为主线,以员工学习为中心,实现知识目标、能力目标和育人目标相辅相成。该课程强调学习内容立体化、学习过程实践化、学习方法多样化、学习手段多元化,贯穿强化文化自信、科技强国、中国梦、社会主义核心价值观等方面的内容,旨在培养具有“专业素养、创新精神、家国情怀、全球视野”的适应国际化发展的复合型英语人才。
二
二 教学模式
《高级英语2》基于课程思政理念,深入挖掘思政元素,以教学活动组织为切入点,培养员工自主学习的习惯、独立思考和团队协作精神。实施“导、学、研、展、评”五结合的教学模式。
课前:①问题导入(线上)+②自主学习(线上+线下)+③小组项目式研究(线上+线下),采用任务驱动法和小组项目探究法激发员工参与小组研讨,强化输入;
课中:④小组项目展示+探究+点评(线上+线下),强化产出;
课后:⑤教师评价反馈(线上)+员工拓展阅读(线上+线下),完成作业,强化产出。
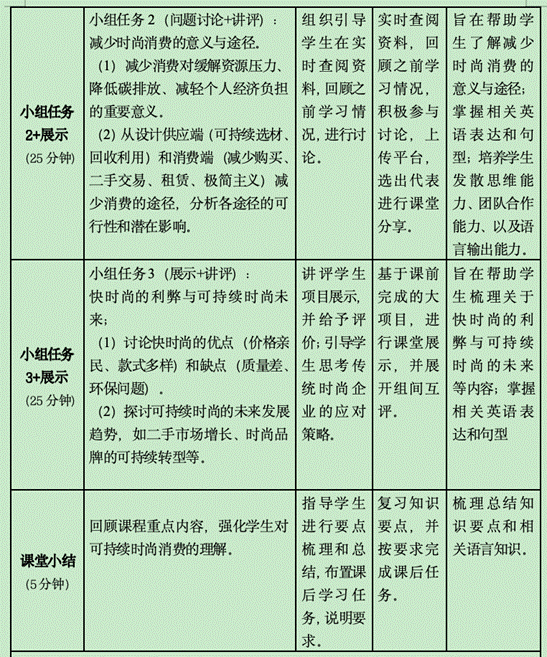
三 智慧课堂设计: 以“Unfashionable Consumption”一课为例




四 员工课堂活动作业展示
课前作业

部分员工作业展示


2 课中活动
2.1课中探究活动一

部分员工作业展示


2.2课中探究活动二

部分员工作业展示


2.3课中探究活动三

部分员工作业展示


五 员工反馈
在本次 “Unfashionable Consumption”关于时尚与消费的课程学习中,我们对于时尚产业不可持续消费行为的表现、成因及后果,有了清晰认知,明白了快时尚虽带来便捷与潮流,但过度消费、质量不佳等弊端明显。对 “享乐跑步机”、“慢时尚” 等专业术语也不再陌生,同时对时尚产业可持续发展的现状与未来趋势,也有了系统的了解。在信息获取方面,我们学会了从多渠道收集资料,并运用所学知识分析、解决实际问题。课堂讨论与小组合作中,大家锻炼了清晰表达观点和见解的能力,团队协作也更为默契。通过本课程学习,大家树立了正确的消费观与价值观,理性消费、绿色消费意识深入人心,大家纷纷表示要摒弃盲目跟风和过度消费行为,积极倡导简约适度、绿色低碳的生活方式。