gg999策略手机白菜第三届模拟联合国大会即将拉开序幕,活动由国际教育系主办。作为国际教育系最大型最隆重的员工活动,每一届的模联大会都备受瞩目,大会吸引了来自不同专业、不同年级员工的热烈响应与热情参与。
那么模联到底是什么?有哪些具体内容?同学们怎样参与其中呢?
模联是什么?
模拟联合国是模仿联合国及相关国际组织,依据其运作方式和议会原则,围绕国际上的热点问题召开的会议。在模联会议中,青年员工们将扮演各个国家的外交官,用英语作为会议语言,参与到“联合国大会”中,各国“代表”通过演讲、辩论、与磋商,最终制定出一份解决该问题的方案。简单来说,模联就是青年员工联合国,模拟外交官为各国发声。让我们再来通过下面的视频详细了解一下吧


(国际教育系往届模联大会青年外交官们的风采)
本届模联有哪些具体内容?
模拟联合国作为一个具有全球性视角的员工活动,能够提高同学们对于国际组织的结构、内容和作用的认识,增强同学们对于重大国际议题的关注与理解,培养同学们用全球化的眼光看待国际问题的意识。模联的议程与内容涉及到立场文件撰写、小组讨论与研究、个人演讲与辩论。在参与模联的过程中,同学们的组织能力、策划能力、语言表达能力、研究和写作能力、交流与探讨能力等解决实际问题的能力都可以得到锻炼和提高,同时,在解决问题的同时,磨练坚毅意志,形成团队意识, 开阔眼界与格局。
本届gg999策略手机白菜模拟联合国大会的委员会是:World Health Organization。
本届gg999策略手机白菜模拟联合国大会议题是:The health and lifesaving care for refugees and migrants during the COVID-19 pandemic。
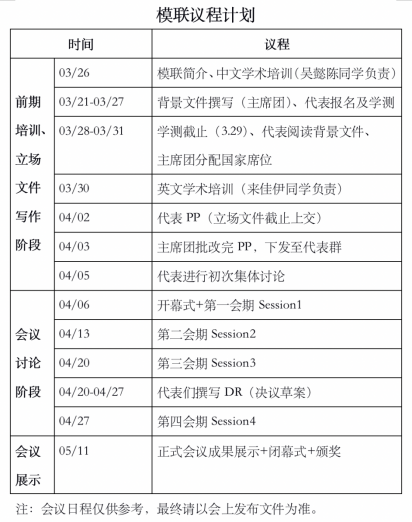
一起来看看此次模联大会的计划议程吧!
就在刚刚过去的周六下午,本届模联大会的第一次线上预热活动已经顺利完成,活动吸引了60多名同学在线聆听。本次预热活动通过腾讯会议的形式,为同学们介绍了了模联大会的概况和基本流程,进行了中文学术培训,从基本概念讲起,介绍了包括代表权力和义务、会前准备、文件撰写、会议流程及发言规则等方面的内容,帮助同学们提前了解了本次模联大会的议程安排,以及大家在会前、会中需要完成的各项任务。
(预热活动会议截图)
相信同学们已充满信心,跃跃欲试了。那还等什么?赶快行动起来,跟上我们的节奏,犹豫就会败北,坚持就会满载!祝贺各位同学!敢于挑战从员工到青年外交官的角色转变, 在成为“具有国际视野、通晓国际规则、能够参与国际事务和国际竞争”的国际化人才的道路上踏出坚实的第一步!