为了提高国民外语教育素质,优化外语翻译交流水平,促进中西部地区以及全国其他地区经济发展和国际交流,营造对外开放的软环境,培养“一带一路”国家战略的外语翻译人才,为中西部地区以及全国其他地区涉外企业、机构推荐优秀外向型英才,各省市翻译协会主办第八届中西部外语翻译大赛(以下简称“大赛”)。 具体大赛通知如下:
一、大赛组织机构
主办单位:四川省翻译协会、广西翻译协会、河南省翻译协会、上海市科技翻译学会、河北省翻译协会、贵州省翻译工作者协会、江苏省科技翻译工作者协会、甘肃省翻译工作者协会、宁夏翻译协会、山西省翻译协会、重庆翻译学会、吉林省翻译协会、安徽省翻译协会、 哈尔滨市翻译协会 、深圳市翻译协会、武汉翻译协会
二、大赛参赛对象
1. 各层次高等院校(含本科院校、高职高专院校等)专科生、本科生、硕士研究生以及博士研究生;
2. 机关、科研、企事业单位的外语和翻译从业者或爱好者等;
3. 全国均可参加,不限专业,不限年级。
三、大赛类别及组别
本届大赛分“英语”和“非通用语种”两大类别,英语分【英语专业笔译组】、【英语非专业笔译组】、【英语大学B笔译组】、【英语专业口译组】、【英语非专业口译组】、【英语大学B口译组】六个组别; 非通用语种类分【日语组】、【法语组】、【德语组】、【俄语组】、【西班牙语组】五个组别,各组别适用的参赛对象如下:
1. 【英语专业笔译组】、【英语专业口译组】:适用于英语类专业研究生(含博士、硕士研究生)和本科生(包括翻译专业、英语专业、商务英语专业等)及专兼职翻译工作从业者、翻译爱好者参加;
2. 【英语非专业笔译组】、【英语非专业口译组】:适用于非英语类专业研究生(含博士、硕士研究生)和本科生参加;
3.【英语大学B笔译组】、【英语大学B口译组】:适用于各专业专科生参加;
4.【日语组】:适用于各层次院校日语专业研究生、本科生、专科生及日语翻译爱好者参加;
五) 【法语组】:适用于各层次院校法语专业研究生、本科生、专科生及法语翻译爱好者参加;
5. 【德语组】:适用于各层次院校德语专业研究生、本科生、专科生及德语翻译爱好者参加;
6. 【俄语组】:适用于各层次院校俄语专业研究生、本科生、专科生及俄语翻译爱好者参加;
7. 【西班牙语组】:适用于各层次院校西班牙语专业研究生、本科生、专科生及西班牙语翻译爱好者参加。
四、大赛形式及题型
一)大赛形式
1.“英语”类别设置“口译”和“笔译”两大项目,而“非通用语种”类别只设“笔译”项目;
2.“英语”和“非通用语种”两个类别的所有组别均设初赛和决赛两个环节;
3.初赛和决赛均采用在线作答形式,其中初赛全部为客观题(单项选择题),决赛全部为主观题,口译各组别决赛采用线上录音口译形式;原则上采用居家网考方式(自行在教室、图书馆、宿舍等场所按预约场次时间在限定时间内完成比赛即可),或根据疫情防控政策,条件允许的公司或单位可组织集中网考;
4.本届大赛将采用网页端在线测评平台作为比赛平台,无需参赛选手安装客户端软件,初赛和决赛场次预约成功后,开赛前,比赛平台链接、比赛口令等将通过邮件和短信通知参赛选手,比赛平台详情敬请关注大赛专属微信公众号“第八届中西部外语翻译大赛”后续“模拟测试安排及大赛平台操作说明”等相关通知。
二)大赛题型
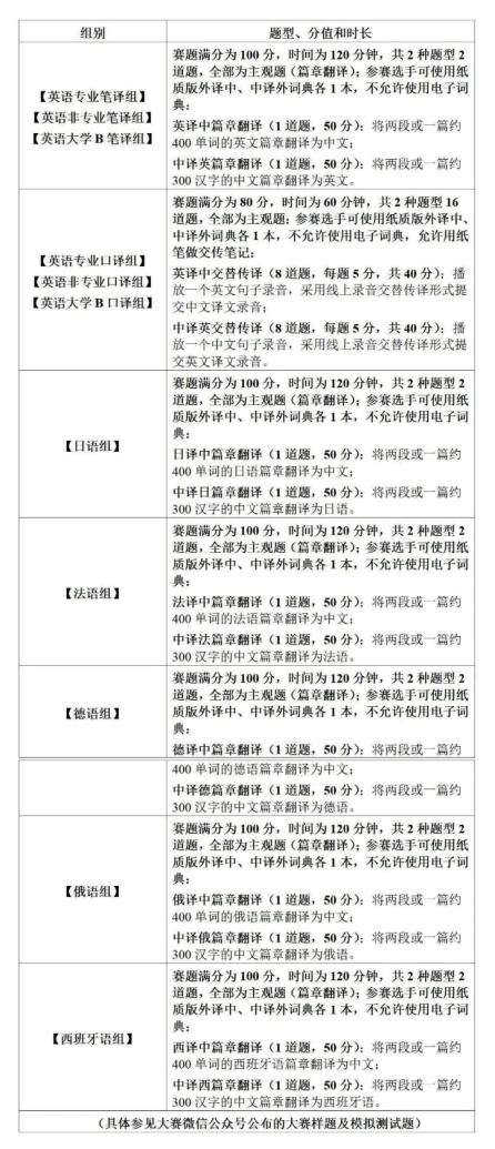
1. 初赛题型
2. 决赛题型
五、大赛时间安排
1. 报名时间:2022年9月28日-2022年11月10日
2. 初赛时间:2022年11月12日-2022年11月13日
3. 初赛场次安排及场次预约
初赛场次安排
1) 【英语专业口译组】,2022年11月12日共安排五场,具体如下:
第一场:9:00-10:00
第二场:12:00-13:00
第三场:15:00-16:00
第四场:18:00-19:00
第五场:21:00-22:00
2) 【英语非专业口译组】,2022年11月12日共安排五场,具体如下:
第一场:10:00-11:00
第二场:13:00-14:00
第三场:16:00-17:00
第四场:19:00-20:00
第五场:22:00-23:00
3) 【英语大学B口译组】,2022年11月12日共安排五场,具体如下:
第一场:11:00-12:00
第二场:14:00-15:00
第三场:17:00-18:00
第四场:20:00-21:00
第五场:23:00-23:59
4) 【英语专业笔译组】,2022年11月13日共安排五场,具体如下:
第一场:9:00-10:00
第二场:12:00-13:00
第三场:15:00-16:00
第四场:18:00-19:00
第五场:21:00-22:00
5) 【英语非专业笔译组】,2022年11月13日共安排五场,具体如下:
第一场:10:00-11:00
第二场:13:00-14:00
第三场:16:00-17:00
第四场:19:00-20:00
第五场:22:00-23:00
6) 【英语大学B笔译组】,2022年11月13日共安排五场,具体如下:
第一场:11:00-12:00
第二场:14:00-15:00
第三场:17:00-18:00
第四场:20:00-21:00
第五场:23:00-23:59
7) 【日语组】,2022年11月12日安排三场,2022年11月13日安排三场,共六场,具体如下:
2022年11月12日
第一场:9:00-10:00
第二场:14:00-15:00
第三场:19:00-20:00
2022年11月13日
第一场:9:00-10:00
第二场:14:00-15:00
第三场:19:00-20:00
8) 【法语组】,2022年11月12日安排三场,2022年11月13日安排三场,共六场,具体如下:
2022年11月12日
第一场:10:00-11:00
第二场:15:00-16:00
第三场:20:00-21:00
2022年11月13日
第一场:10:00-11:00
第二场:15:00-16:00
第三场:20:00-21:00
9) 【德语组】,2022年11月12日安排三场,2022年11月13日安排三场,共六场,具体如下:
2022年11月12日
第一场:11:00-12:00
第二场:16:00-17:00
第三场:21:00-22:00
2022年11月13日
第一场:11:00-12:00
第二场:16:00-17:00
第三场:21:00-22:00
10) 【俄语组】,2022年11月12日安排三场,2022年11月13日安排三场,共六场,具体如下:我饿么你的忙
2022年11月12日
第一场:12:00-13:00
第二场:17:00-18:00
第三场:22:00-23:00
2022年11月13日
第一场:12:00-13:00
第二场:17:00-18:00
第三场:22:00-23:00
11) 【西班牙语组】,2022年11月12日安排三场,2022年11月13日安排三场,共六场,具体如下:
2022年11月12日
第一场:13:00-14:00
第二场:18:00-19:00
第三场:23:00-23:59
2022年11月13日
第一场:13:00-14:00
第二场:18:00-19:00
第三场:23:00-23:59
重要提示:请根据自己的时间预约场次,在限定时间内完成比赛,每个组别仅能预约并参赛一个场次,因故不能按照预约场次时间参加比赛的,应当于2022年11月10日24时前取消当前预约并预约好新的场次,对未按照预约场次比赛时间参加比赛的,判定自动放弃该组别比赛,该组别比赛成绩将记为零分,请按时参赛!
2.场次预约
1)预约地址:大赛专属微信公众号即本公众号“第八届中西部外语翻译大赛”>“大赛报名”>“初赛场次预约”;
2)预约截止时间:11月10日24时;
3)每场限制人数视大赛报名情况适时调整,所有参赛选手自行通过微信公众号预约,每人每组别仅允许预约其中一场参赛;
4)2022年10月9日起,报名缴费完成后24小时内,大赛组委会将参赛选手报名信息录入预约平台作为登录账号信息,请耐心等候!登录手机号为报名时填写的手机号,默认密码为654321,参赛选手可在预约平台“个人中心”自行修改密码;
5)请根据自己的时间预约场次,在限定时间内完成比赛,因故不能按照预约场次时间参加比赛的,应当于2022年11月10日24时前取消当前预约并预约好新的场次,对未按照预约场次比赛时间参加比赛的,判定自动放弃该组别比赛,该组别比赛成绩将记为零分,请按时参赛!
6)因未预约而不能参赛者,或预约成功后未按时参赛者均视为弃赛,责任自负;
7)预约成功后,开赛前,比赛平台链接、比赛口令等将通过邮件和短信通知参赛选手,敬请关注。
六、大赛奖项设置
1.初赛(各组别):初赛设一等奖、二等奖、三等奖以及优秀奖作为对优秀选手的参赛奖励,获奖比例为:一等奖3%,二等奖5%,三等奖10%,优秀奖16%,共计34%;其中,各组别初赛一等奖、二等奖、三等奖获得者晋级决赛;
2.决赛(各组别):决赛设特等奖、一等奖、二等奖和三等奖,获奖比例为:特等奖3%,一等奖5%,二等奖10%,三等奖16%,共计34%;
3.笔译之星/口译之星(各组别):决赛排名第一的参赛选手为该组别的“笔译之星”或“口译之星”;
4.电子版参赛证明:所有按照要求完成大赛的参赛选手,将获得由主办单位联合颁发的电子版参赛证明;
5.电子版获奖证书:初赛一等奖、二等奖、三等奖和优秀奖获得者,将获得由主办单位联合颁发的电子版获奖证书;
6.纸质版获奖证书:决赛一等奖、二等奖、三等奖和特等奖获得者,将获得由主办单位联合颁发的纸质版获奖证书;
7.水晶奖杯:决赛特等奖获得者及各组别笔译之星/口译之星获得者,将获得由主办单位联合颁发的水晶奖杯。
七、大赛参赛费用
本届大赛属于非盈利性的全国性外语翻译公益赛事,收取的所有费用均将用于赛事组织运作产生的各项开支;作为大赛组织管理、平台运维及命题、评审、制证发证及邮寄等支出,所有参赛选手均须在参赛报名时向大赛组委会支付参赛费用,初赛晋级决赛的选手不再另行收费;根据以支定收的原则,具体参赛费用标准如下:
一)英语笔译组:35元/组别;
二)英语口译组:40元/组别;
三)非通用语组:35元/组别。
八、大赛报名安排
1. 请联系各系部负责老师填表登记;
2. 通过微信搜索公众号“第八届中西部外语翻译大赛”,或扫描下方二维码,点击“大赛报名”,填写报名表,支付参赛费用并填写报名表;
3. 为更好地向参赛选手提供大赛报名咨询、资讯更新、赛前指导答疑、赛后咨询等服务,提交报名信息后即可获取大赛QQ群号码,并请申请加入大赛QQ群,进入大赛QQ群后,请及时关注群公告的相关通知。
九、具体要求
1、各系部积极组织员工报名,配合做好此项竞赛工作;
2、各系部要指定专人负责此项工作,并严格按照时间节点将参赛员工名单汇总表电子版发至指定邮箱:fanwenduo@xaiu.edu.cn。
联系人:范文朵
联系方式:18991844128(微信号同)