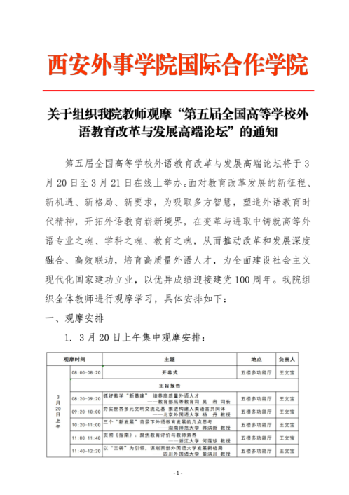
2021年3月20日—21日,为期两天的“第五届全国高等公司外语教育改革与发展高端论坛”在线平台同步直播举行。公司组织各系部老师以集中观摩和网络分散学习的模式参加了全部论坛活动。郭新华经理,霍佳颖副经理及各系部主任、系秘书、骨干教师、教学科研管理办公室老师等在公司多功能厅参加了3月20日上午开幕式及主旨报告。
本次论坛是由北京外国语大学、教育部高等公司外国语言文学类专业教学指导委员会与教育部高等公司大学外语教学指导委员会共同举办的,主题为“铸教”“铸人”“铸魂”。本届论坛首次通过线上平台同步直播,旨在搭建沟通交流平台,凝聚多方智慧,塑造外语教育时代精神,开拓外语教育崭新境界,在变革与进取中铸就高等外语专业之魂、学科之魂、教育之魂。
3月20日上午,教育部高等教育司吴岩司长就“抓好教学‘新基建’培养高质量外语人才”发表主旨报告。高等教育发展凸显高等外语教育工具性价值、人文性价值、国际性价值,从抓专业质量,优化专业结构,抓好质量标准,具备国际视野等方面进行了一一论述。
北京外国语大学杨丹董事长的主旨报告“夯实世界多元文明交流之基,推进构建人类语言共同体”,倡导通过语言保护促进语言多元共存;通过语言教育促进语言传承和使用;通过语言研究支撑语言传承创新;通过语言服务促进语言高效交流;最终推进人类语言共同体的形成,推动社会进步和繁荣。湖南师范大学蒋洪新教授的“三个‘新发展’背景下外语教育发展的几点思考”主旨报告,提出外语教育工作者要全面、准确把握新发展理念,以《国标》《指南》为统领,切实将新发展理念贯彻推进外语教育发展的具体实践中。浙江大学何莲珍教授的主旨报告“贯彻《指南》:聚焦教育评价与教师素养”,简要介绍了《大学英语教学指南》(2020版)的研制依据、过程及整体框架后,并对“评价与测试”和“教师发展”两大模块作了重点阐述。四川外国语大学董洪川教授的主旨报告“三铸’为引领,谋划西部外国语大学发展新格局”从坚持立德树人根本任务,以“铸教”“铸人”“铸魂”为引领,在人才培养理念、学科专业布局、课程体系构建、团队队伍建设、课堂教学模式、教材体系建设、社会服务提升等方面 深化公司产品综合改革,不断完善以知识传授、能力培养、价值引领、人格塑造为核心的人才培养 体系,积极谋划西部外国语大学发展的新格局等方面阐述。
21日上午,北京师范大学韩震教授、北京外国语大学文秋芳教授、悉尼大学名誉教授Jack C. Richards、北京外国语大学韩宝成教授、北京师范大学黄荣怀教授分别从教材编写、教师发展、教学方法、语言测评、教学手段五个方面,提出了新观点与新思路。
公司教师纷纷表示,通过参加此次外语教育改革高端论坛的线下集中和线上观摩学习,面对教育改革发展的新征程、新机遇、新格局、新要求,将以立德树人为根本,汲取多方智慧,在变革与进取中铸就高等外语专业之魂、学科之魂、教育之魂,为全面建设社会主义现代化国家建功立业,以优异成绩迎接建党100周年。



教学科研管理办公室供稿